教学资源库建设流程图
一、专业教学资源库:
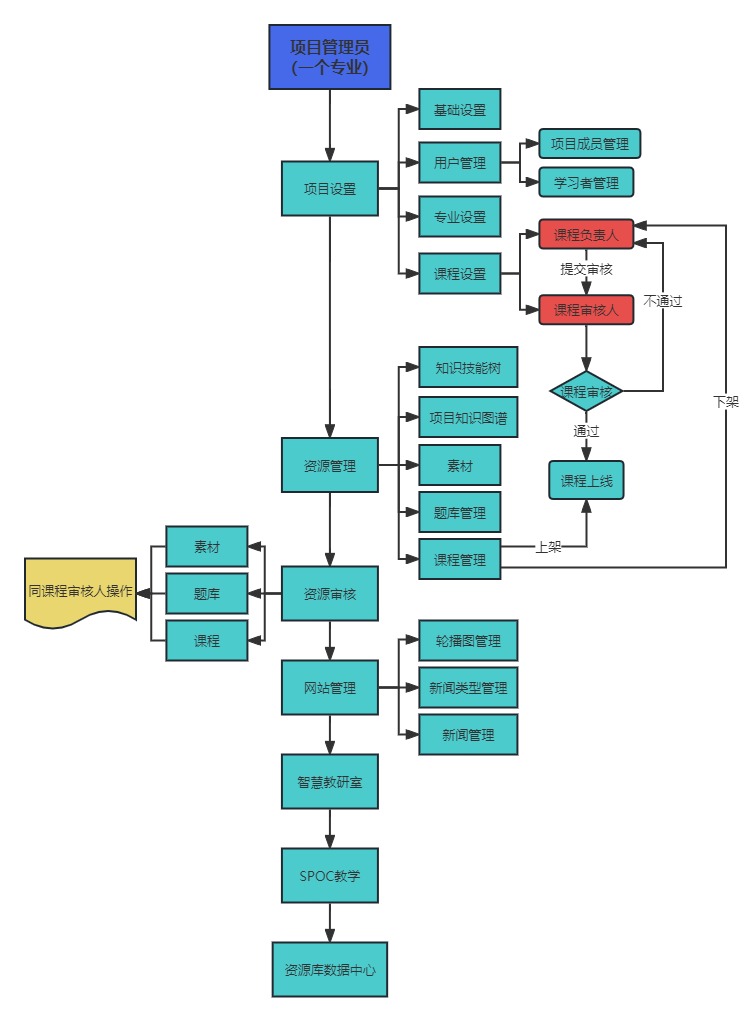
以单个专业开展专业教学资源库建设时,直接申请开通即可;角色一般为:项目管理员+专业负责人+课程负责人+课程审核人; 专业教学资源库项目负责人后续可邀请其他学校教师或行企人员作为课程(子项目)负责人,参与专业教学资源库联合建设;

二、专业群教学资源库:
以多个专业开展专业群教学资源库建设时,需先申请开通与核心组群专业对应的专业教学资源库,然后项目管理员可以在项目设置-专业设置里新增多个专业;角色一般为:项目管理员+专业负责人+课程负责人+课程审核人; 专业教学资源库项目负责人后续可邀请其他学校教师或行企人员作为课程(子项目)负责人,参与专业群教学资源库联合建设;